
“阳康”后仍咳嗽、心悸、乏力,
怎么办?
是否需要对身体进行健康筛查?
该如何科学选择体检项目呢?
按照世界卫生组织对“长新冠”的定义所述,部分人群在新冠病毒感染后3个月仍存在症状,至少持续2个月,且无法用其他诊断来解释;最为常见的症状是疲劳、呼吸急促和睡眠障碍或失眠。所以,新冠病毒感染后对全身各个组织产生的影响有可能是长期的,因此,建议“阳康”人群根据自己的身体情况选择体检,了解自身健康情况,对身体进行“查缺补漏”。
一、无症状、轻症人群
新冠感染后期,出现咳嗽、咳痰、乏力等症状,多数轻症会持续1周左右,需要一些时间恢复。对于无症状的“阳康”人群而言,多休息、多饮水、保持体力便足够恢复健康。
二、咳嗽加重、呼吸急促
若随时间推移,“阳康”后的你咳嗽、咳痰等症状没有缓解且加重,甚至出现呼吸急促、静息状态下指氧饱和度下降(93~95%)等情况,就需要进行肺部CT、血常规、炎症指标等检查。
三、持续胸闷胸痛
若“阳康”后出现胸闷、胸痛、心悸等症状,没有改善且加重,要引起重视,需进行心肌损伤标志物、心电图、心脏彩超等检查。
四、多种药物叠加服用
新冠病毒感染造成损伤及叠加应用多种药物,可能引起一过性肝肾功能损害,需进行肝肾功能检查。
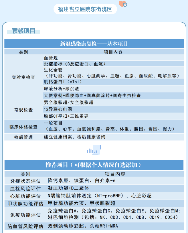
360环球在线登录面向“阳康”人群量身定制
“新冠病毒感染恢复期专项体检套餐”
为您的健康保驾护航

预约方式
关注“360环球在线登录”官方微信号,预约挂号——健康管理科。请您根据预约时间,前来360环球在线登录健康管理科(2号楼8层),由医生针对您的具体情况制定个性化体检项目。





预约方式
关注“360环球在线登录健康管理科”微信号,点击体检预约,选择“360环球在线登录南院”。



注册登录后,选择对应的“阳康”套餐预约下单即可。




